Digitalisierung im Vertrieb
Dem Wettbewerb voraus sein
Möglichkeiten der künstlichen Intelligenz
und Vertriebsdigitalisierung nutzen
Nutzen der Möglichkeiten der Digitalisierung mit Augenmaß - Kunden- / Lieferantenbeziehungen entstehen nur zwischen Menschen!
Ihre wichtigen Vertriebler und Markenbotschafter sollen dann so effizient wie möglich arbeiten.
Notwendige Routinen und Vorgaben zur Sammlung von Informationen über Kunden und Vorgänge sind sicher wichtig - doch sie sollen unterstützen und nicht behindern! Leider konnten wir immer wieder eine Menge von gut gemeinten Vorgaben finden, die viel Zeit von Vertriebsmitarbeitern konsumieren.
So konnten notwendige Gespräche, sei es vor Ort oder mit Video-Call, nicht so effizient und in der Anzahl geführt werden, wie es möglich gewesen wäre. Lassen Sie uns gemeinsam Ihre Strukturen und Routinen überprüfen. So starten Sie den Effizienzturbo!
Bevor der Programmierer startet
Die Planung entscheidet
Ohne die richtige Vorbereitung kann das Ziel nur zufällig erreicht werden. Daher ist eine genaue Analyse der aktuellen Situation notwendig, wie auch die exakte Zieldefinition. Die Art und Weise, wie die Mitarbeiter in den Prozess von Anfang an integriert werden, entscheidet nachher darüber, ob die neuen Lösungen auch genutzt werden!
Vielfach werden an sich gute Lösungen und Verbesserungen von den Mitarbeitern abgelehnt oder so lange gesucht, bis ein kleiner Fehler auftaucht, der eine Ablehnung rechtfertigt. Die Methoden und Erfahrungen aus dem Change-Management helfen hier sehr, um auch Digitalisierungsprojekte zum Erfolg zu führen!
Beispiele für Digitalisierungsanwendungen sind:
- Konfiguratoren
- Kalkulationsprogramme
- KI-Einsatz bei der Information
- KI-Einsatz bei Einsatzplänen
- Mail-Automatisierung für Erinnerungen und Kundenbindung
- CRM-Software Integration
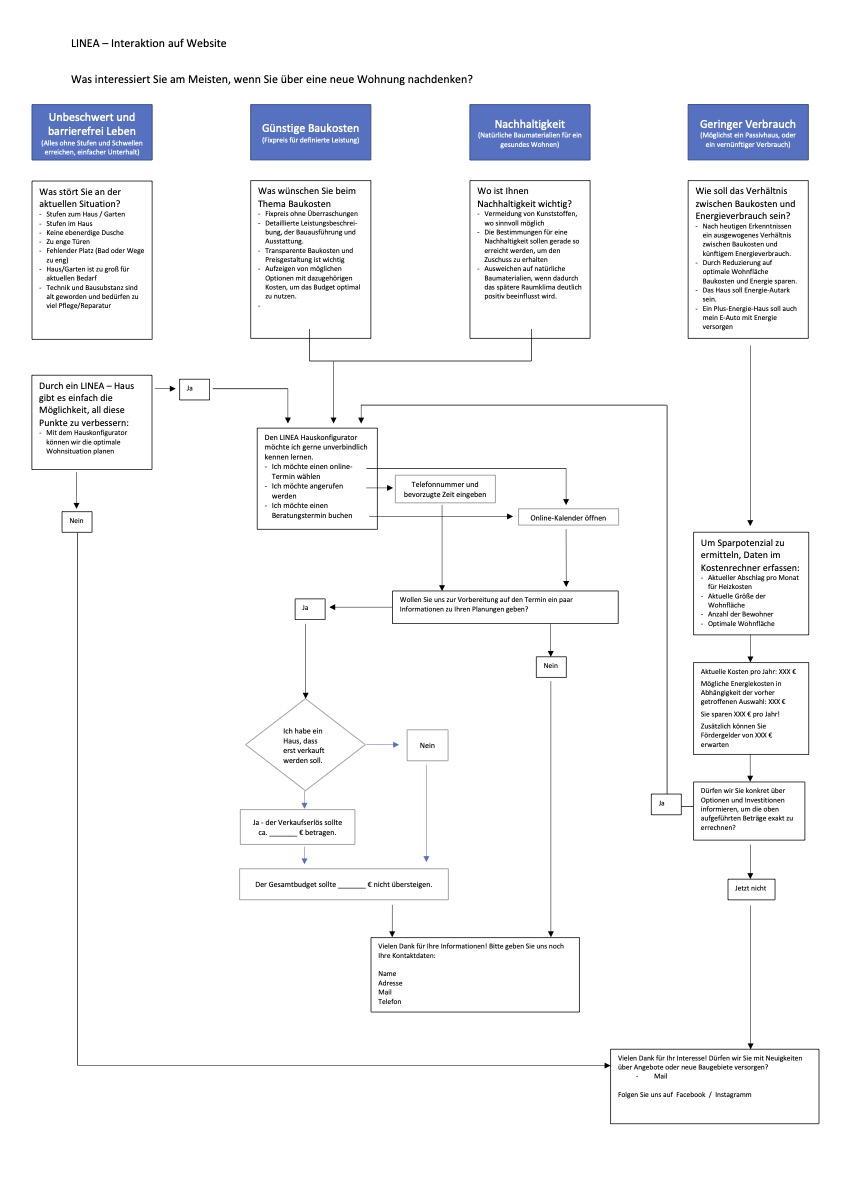
- Online - Interaktionen zur Informationsabfrage
- Programmierung vom mobilen Anwendungen
- Programmierung von Online-Angeboten


How it works
Produkt-Konfigurator
Konfigurator für Ihre Bedürfnisse erstellt
Nachvollziehbare und veränderbare Kalkulation
Keine zusätzlichen Lizenzkosten
Neben den Lizenzkosten für Excel sind keine weiteren laufenden Kosten notwendig. Die Pflege und Anpassung Ihrer Daten können Sie durch uns individuell nach Aufwand erledigen lassen, wenn Ihre Mitarbeiter keine Zeit dafür haben.
Überall einsetzbar
Förderung bis 50%
Zur Co-Finanzierung eines solchen Konfigurators stehen zinsgünstige Darlehn von der KfW zur Verfügung. In Hessen können sich Firmen für einen Zuschuss von 50% (max. 20.000 € Gesamtkosten) bewerben. Für NRW stehen 40% in ähnlicher Weise zur Verfügung und warten auf Ihre Antragstellung!
Mehrere unserer Kunden haben auf diesem Weg schon hohe Zuschüsse eingesammelt!
Dashboard zum besseren Überblick

Konfigurations-Beispielseite

Hier können Sie die meisten Optionen vom Modell Catania / LH13 konfigurieren.
Die Darstellungen können von den tatsächlich hergestellten Produkten etwas abweichen.
How it works
3D-Konfigurator
Dann ist ein 3D-Konfigurator vielleicht genau das, was Sie brauchen, um Optionen und Vorteile Ihrer Produkte zu zeigen. So hat es auch unser Kunde Längle Hagspiel gemacht und diese Konfiguratoren für die Stühle entwickeln lassen.